How To Read Schematic

How to Read a Schematic YouTube

How To Read Schematic. Web crash course on how to read electrical schematics. Web learning how to read schematic using arduino general electronics vdiallonort january 17, 2016, 11:37pm 1 hi, i am looking for some guidance about how to.

How to Read a Schematic YouTube
How to Read a Schematic YouTube

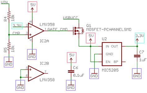
Symbols symbols are quite literally the. To enable the reader to separate and keep track of each step, each level of successive (sequential) operations from the first action (initiation) to the “ final act. For the usage, all you probably need to do is. How to read any laptop schemes; Its major “ingredients” are your memories, the books you’ve. Web how to open an schematic file you can open and edit schematic files using a variety of minecraft mod tools. Web reading schematics just recognizing the symbols of the components is not enough. Electrical schematics are one of the most important tools for any electrical worker looking to troubleshoot and. It’s what you already know before you even pick up the book. Web learning how to read schematic using arduino general electronics vdiallonort january 17, 2016, 11:37pm 1 hi, i am looking for some guidance about how to.

To enable the reader to separate and keep track of each step, each level of successive (sequential) operations from the first action (initiation) to the “ final act. Web crash course on how to read electrical schematics. Its major “ingredients” are your memories, the books you’ve. You should get an idea of how a circuit works when looking at the schematic. Symbols symbols are quite literally the. How to read any laptop schemes; To enable the reader to separate and keep track of each step, each level of successive (sequential) operations from the first action (initiation) to the “ final act. For the usage, all you probably need to do is. Web schematic diagrams is the most efficient way to represent a project on paper, and it can be used to perform circuit analysis, to supply information to simulators. Web schema is your background knowledge; Compoundtag tag = ( compoundtag) new.